首页
测评
猎头
培训
外包
首页
测评
猎头
培训
外包
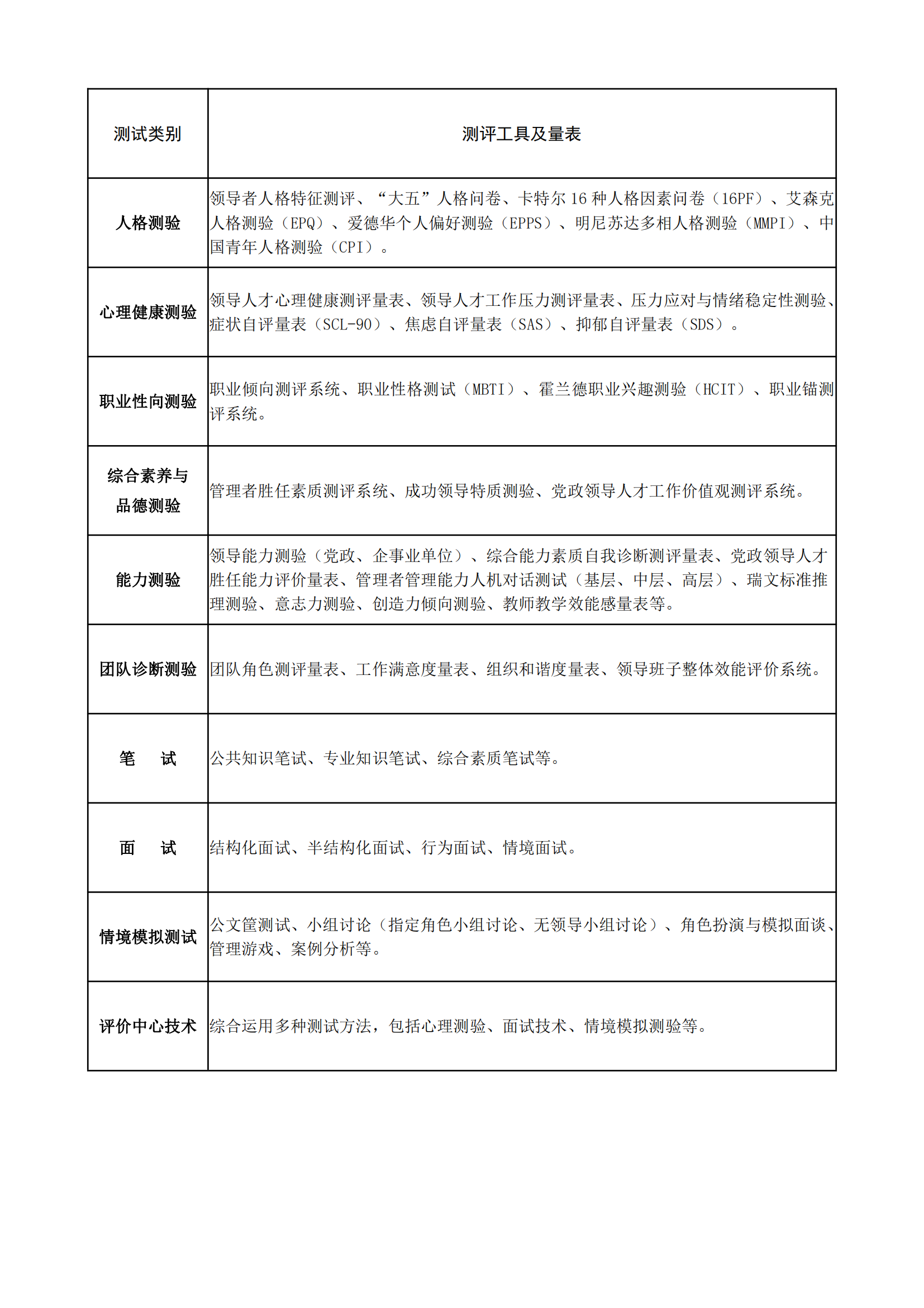
源动力测评工具及量表
发布时间:2020-04-07
阅读次数: 次
分享到:
▲
Top